UI/UX
3D
Contact Me
UI/UX
3D
Contact Me
My Portfolio

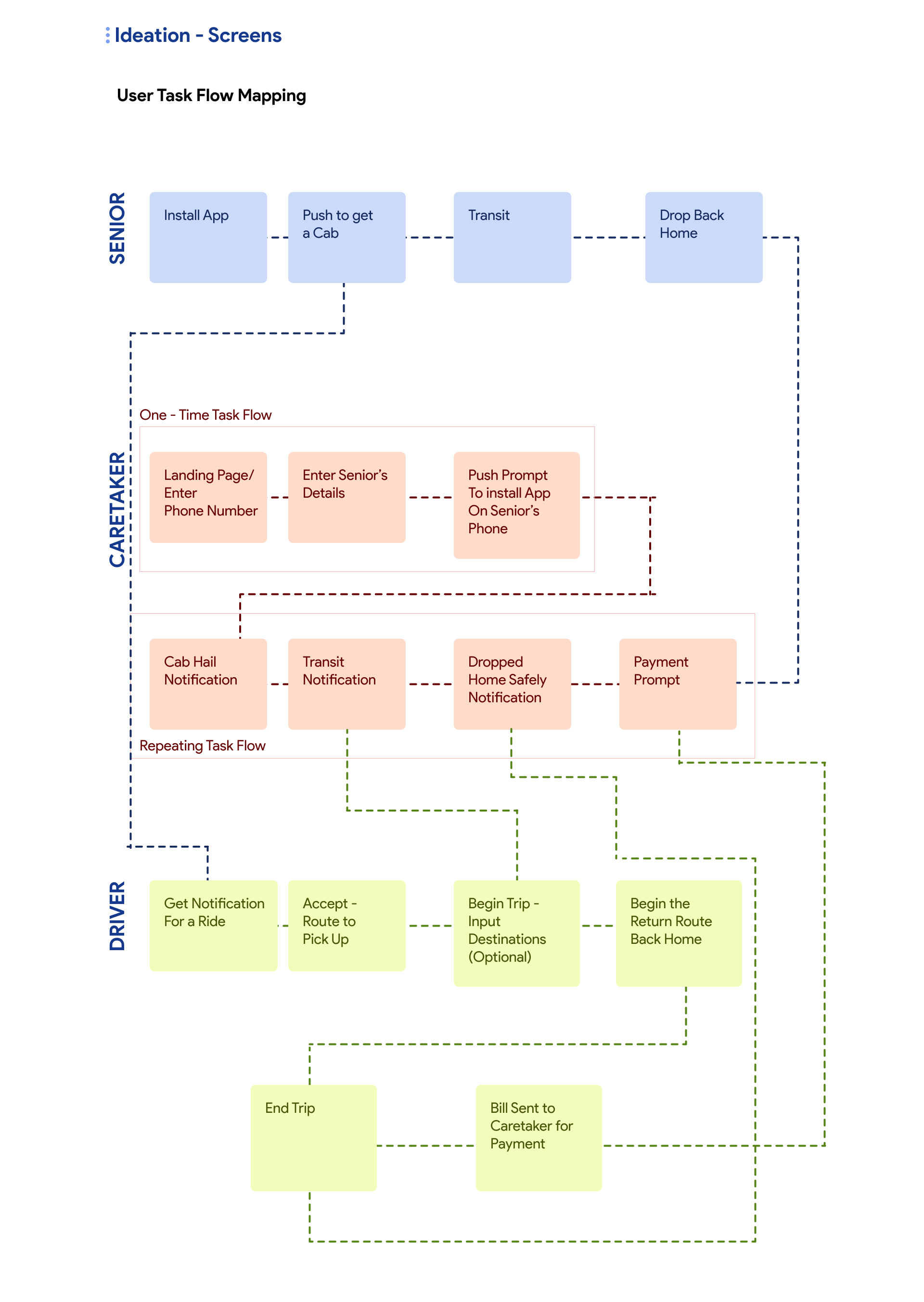
Accessible taxi rides for the elderly: A concept

You may also like

Volunteering App - UI/UX Case Study
2023
UXR: Studying self-perceived smartphone over usage
2023
Dynamics of healthcare in a modern Indian household
2022
↑Back to Top
Say 👋 at kaviyamathimaran@gmail.com