UI/UX
3D
Contact Me
UI/UX
3D
Contact Me
My Portfolio

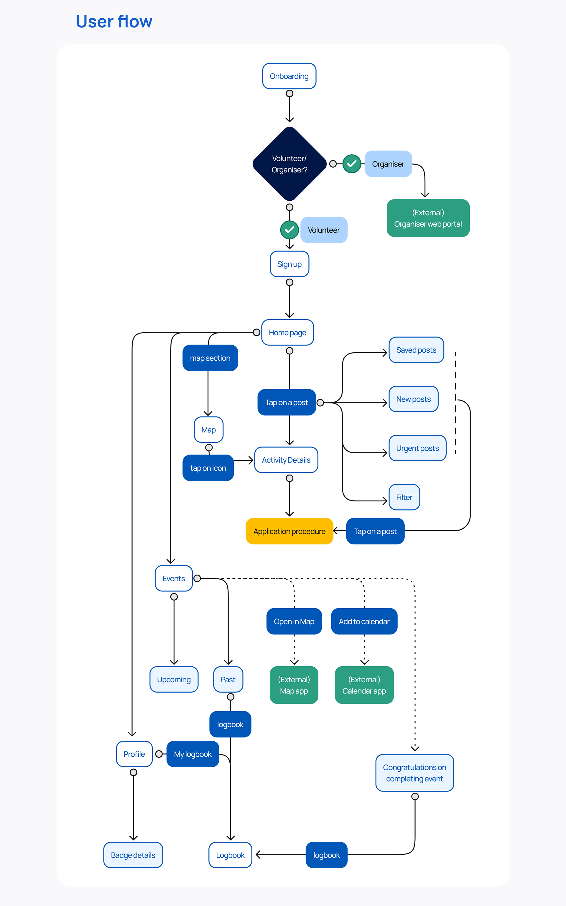
Volunteering App - UI/UX Case Study

You may also like

UXR: Studying self-perceived smartphone over usage
2023
Accessible taxi rides for the elderly: A concept
2024
Dynamics of healthcare in a modern Indian household
2022
↑Back to Top
Say 👋 at kaviyamathimaran@gmail.com